关于发布2025年银川市科技计划项目申报指南的通知
市直有关部门,各县(市)区、园区科技管理部门,各有关单位:
为深入学习贯彻党的二十大和二十届二中、三中全会以及习近平总书记考察宁夏重要讲话精神,坚决贯彻落实自治区、银川市全会关于科技创新工作的安排部署,主动顺应科技前沿发展、产业关键需求、人民福祉期盼,积极推动“五八”强首府战略落地,坚决打好创新体系重构攻坚战,切实以科技创新引领现代化产业体系建设,加快建设创新强市,结合我市经济社会发展创新需求,我局启动2025年银川市科技计划项目申报工作,现将有关事项通知如下:
一、项目类别
2025年银川市科技计划项目本批启动以下14个专项类别:科技支撑项目、新质生产力专项、定向委托专项、“揭榜挂帅”项目、“滚动支持”专项、成果转化(中试熟化)专项、科技基础条件建设专项、科技人才专项、青年科技人才培养(基础研究引导)专项、区域协同创新专项、软科学项目、科普专项、中小企业创新发展专项、科技特派员专项。
二、资金支持额度和方式
原则上企业承担的项目,给予项目总研发投入30%以内的财政科技资金支持,企业自筹资金不低于70%;科研院所、高校及其它事业单位有自筹资金的,项目给予优先支持。其中,重大项目财政科技资金支持额度为100万元(含100万元)至500万元(含500万元),重点项目支持额度为50万元(含50万元)至100万元,一般项目支持额度为50万元以下。
各专项实行预算总额控制、择优立项,主要以前引导或后支持方式给予资金补助。具体见申报指南各专项类别。
(一)前引导方式。承担单位为财政预算单位的项目,或涉及民生领域急需攻关转化的项目采取一次性拨付方式,在合同书签订后按支持额度拨付;承担单位为企业的项目,一般分阶段拨付资金,首次拨付比例参考企业信用评级情况确定,最高不超过总支持金额的60%,待项目实施完成并通过验收后拨付剩余资金。
(二)后支持方式。立项后由项目单位先行投入资金开展工作,项目实施完成通过验收,市科技局委托第三方机构对其研发费用、绩效进行审计或评估后,按照有关规定给予相应资金补助。
三、申报要求
(一)申报单位应为银川市境内注册登记具有独立法人资格的高校、科研院所及事业单位、企业以及其他具备科研开发、科学创新与科技服务能力的单位。
(二)由高校、科研院所及事业单位牵头申报的研发类项目,须是紧密围绕银川市主导产业开展的科技项目。
(三)申报单位应具有完成项目所必备的人才条件、技术装备等基础条件,科研管理制度、财务管理机构健全,运行管理规范。项目申报单位、合作单位及项目负责人在过去2年无失信被执行记录,近1年内无可能影响项目实施的法律纠纷。
(四)申报项目为2025年上半年已启动或计划启动实施项目。
(五)已获国家、自治区立项支持的项目不再重复申报;申报项目与区、市财政资金支持的在研或已完成项目的研究内容、方向等相同或相近的不予受理;不符合环保政策、无实质性创新研究内容和一般性技术应用与推广项目不予受理。
(六)项目承担单位或项目负责人不存在到期未验收的项目。同一项目不得以任何形式跨计划、跨类别重复申报。项目负责人同期主持或参与银川市科技项目数不超过3项(含3项),其中主持银川市科技项目数不超过2项(含2项)。
(七)鼓励本地重点企业联合高校、科研院所和大型企业等构建协同创新共同体,合力开展技术攻关。对企业、科研机构与高校联合提出申请的科技项目,在同等条件下优先支持。多家单位联合申报项目的,项目承担单位应与合作单位签订合作协议书,明确各方权利义务、资金安排、知识产权归属、法律责任等内容,并将完整的合作协议(加盖所有合作单位公章)扫描上传至项目管理平台。
(八)对新增有研发投入、新建有研发机构的规上工业企业,以及获得国家科学技术奖、自治区科学技术奖的第一完成单位在同等条件下优先支持;对企业与“科技副总”或“周末工程师”合作申报的科技项目在同等条件下优先支持;向柔性引进高层次人才、辖区外国专家和本市企业飞地研发中心开放申报。
(九)申请重大、重点项目须提供科技查新报告等资料。查新有时间周期,申报单位宜提早安排。
(十)鼓励项目申报单位开发并设立从事科研项目辅助研究、实验(工程)设施运行维护和实验技术、科技成果转移转化以及学术助理和财务助理等工作的科研助理岗位,申请重大、重点项目可配备科研助理。
(十一)项目申报单位及项目申报人应严格遵守科研伦理相关规定。卫生健康领域项目须提供科研伦理审查报告,项目负责人同时出具《科研项目伦理与科技安全保障承诺书》。
(十二)项目内容须符合申报指南各专项类别具体要求。
四、申报方式和时间
(一)申报方式
申报单位登录银川市科技项目管理系统(http://kjxmgl.ycykc.cn),注册后按项目类别填写项目申报表,并确定上传相关支撑材料。
(二)申报时间
项目采取常年申报受理、分批评审立项。首批次接受项目网上申报时间为2025年1月28日至2月28日。项目负责人(或联系人)、项目单位、推荐单位须严格按规定时限进行申报、提交和推荐工作。超过首批次项目申报截止时间的,可进行后续批次申报。
五、申报程序
(一)申报身份获取
未注册过账号的单位或个人,需登录管理平台进行身份注册,并完整、如实填写相关信息。已注册过使用账号的单位或个人凭用户名和密码登录,按要求补充完善相关信息后进行项目申报。
(二)申报书填报和项目单位内审
申请人根据指南要求填报申报书和上传附件材料。确认无误后在线提交至单位管理员账号完成内审。涉及国家秘密、企业商业秘密的内容,不得在网上申报。
(三)项目推荐单位线上初审推荐
项目推荐单位应及时完成在线审核和推荐,对符合申报条件及要求的申报项目,推荐单位不得拒绝推荐;对不符合申报条件及要求的申报项目,推荐单位应说明理由。
申报截止日前,项目申请人、申报单位均可撤回项目申报书进行修改或补充完善附件材料。修改完善后,按照上述申报程序和要求再次进行审核和推荐。
项目内容审查贯穿项目申报、评审、立项全过程,如发现不符合本通知及指南申报条件和要求的,或申报材料弄虚作假的,按照有关规定给予不受理和取消评审、立项等处理,并将项目申报单位和项目负责人纳入科研失信记录。
六、材料报送与申报咨询
(一)为减轻科研人员和申报单位负担,项目申报时暂不提交项目申报书纸质资料,仅需系统填报。待申报项目立项公示后,另行通知立项项目报送附件资料,未立项项目无需报送。
(二)项目管理平台注册、填报、操作技术咨询:
银川市生产力促进中心:6033191
附件:2025年银川市科技计划项目申报指南
银川市科学技术局
2025年1月28日
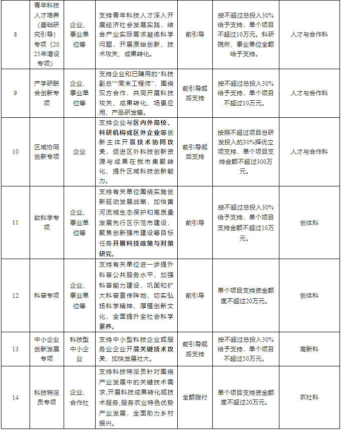
2025年银川市各类科技计划项目信息要点表
(来源:银川科技工作公众号)
您的当前位置:
宁公网安备 64010402001008号
售前咨询专员
